信件回复 满意度调查
查看满意度调查汇总 >>
| 标题: | 企业不处理我的保密协议补偿 |
| 来信人: | 秦超文 |
| 来信时间: | 2013-11-12 15:41:26 |
| 内容: | 尊敬的领导:
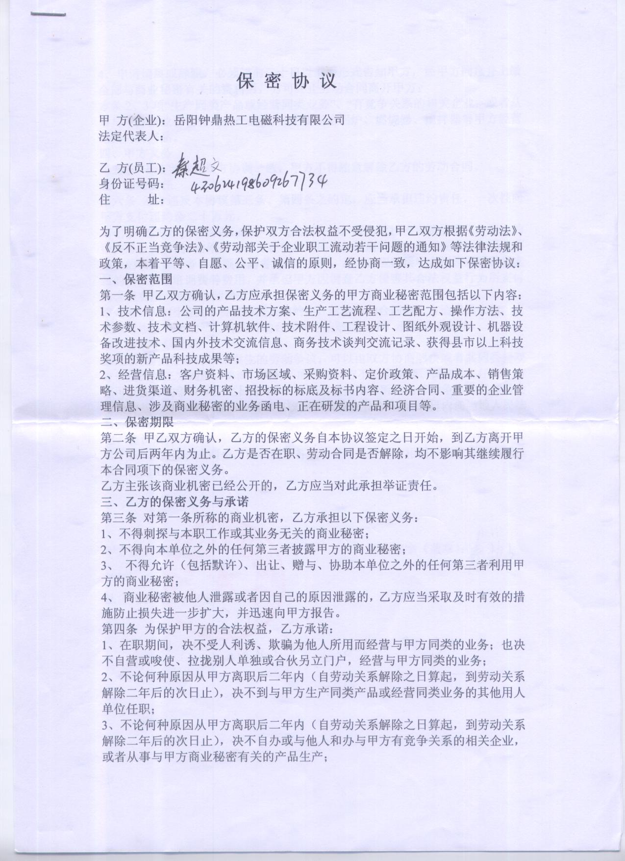
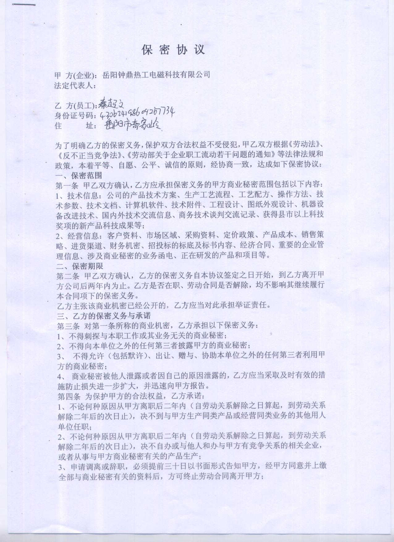
本人于2010年9月13日在岳阳钟鼎热工电磁科技有限公司签订了第一份保密协议,那是还在这家公司上班。
后来在2010年12月离职,该公司又一定要求补签了一份保密协议,并且当时不签就不办理离职手续。这份协议约定补偿1500元保密费用,分两次支付(离职时支付500,竞择业期满后支付1000)。
我在两年的竞择业期满后与该公司联系,一直无果,只好请求政府帮忙找回我的权益,谢谢。
附件里有我的两份保密协议。
附件1:前1.jpg 附件2:前2.jpg 附件3:后1.jpg 附件4:后2.jpg |
| 回复部门: | 市人社局 |
| 回复时间: | 2013-11-18 09:34:26 |
| 回复内容: | 秦超文同志: 你在市长信箱反映的企业不处理你保密协议的信件转我局,你可向当地劳动监察部门投诉或申请劳动仲裁处理。岳阳市劳动监察支队电话:8225436 |